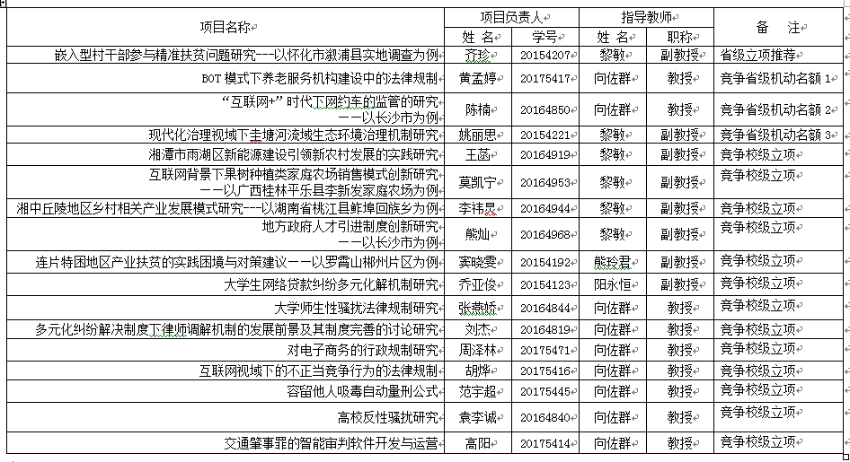
根据学校《关于报送2018年度学校大学生研究性学习和创新性实验计划项目的通知》的要求,经学生自主申报,学院组织专业教师审核评议,拟推荐《嵌入型村干部参与精准扶贫问题研究——以怀化市溆浦县实地调查为例》申报省级立项,拟推荐《BOT模式下养老服务机构建设中的法律规制》等3个项目申报省级机动名额(由学校根据各学院申报项目数量和质量结合专家评委意见推荐),拟推荐《湘潭市雨湖区新能源建设引领新农村发展的实践研究》等13个项目申报校级立项(由学校根据学院申报数量和质量结合专家评委意见推荐)。具体项目名单公示如下:

政法学院
2018年4月28日

